〔作者简介〕张智河, 男, 1969年生, 1997年于北京工业大学获理论物理学硕士学位, 讲师, 主要从事应用物理电子电路系统设计、 嵌入式系统编程与研究, 电话: 010-83911847, E-mail: plasmac@163.com。
稳定的触发放电系统设计方案是实验室研究触发地震的基础技术之一。文中以金属丝电爆炸法为基础, 利用开关电源和自愈式高压脉冲电容器, 设计了1套高压脉冲充放电系统。经过实验测试, 可实现以下功能: 1)高压充电电源系统的电压和电流自主调节, 并可在充电完成后进行关断安全保护; 2)采用遥控和手动2种控制方式, 控制高压电容的充电、 释电和触发脉冲放电, 其中无线遥控方式大幅提高了断层失稳实验的可操作性及安全性; 3)多路触发TTL信号同步输出, 实现多系统协同工作, 为各观测系统提供对时信号; 4)多组气体放电管控制触发放电, 可控放电电压范围在500~5000V内可调; 5)实时输出放电电压与电流, 有利于监测放电过程。总之, 新设计的充、 放电系统, 不仅可以实现目前触发地震实验研究的要求, 还可用于静态、 动态载荷下触发应力扰动实验, 进而通过主动触发实验检验断层系统的稳定性。
An external small disturbance may trigger seismic events when the fault is in a critical state. The problems related with earthquakes triggered by the dynamic stress such as blasting loads, impact loads, volcanic eruptions and strong earthquakes, have usually drawn wide concerns in earthquake science, and the corresponding research contents are quite extensive, including earthquake triggering mechanisms, triggering earthquake uncertainty, aftershock triggering, and so on. Among them, experimental research is an important way to understand the stress triggering conditions and physical mechanisms, such as the influence of load disturbance on fault friction traits, the influence of periodic disturbance of tidal stress on fault instability, etc., all of which can be gained through experimental investigations. Among them, “how to trigger” is a basic scientific problem to increase the understanding of earthquake prediction theory, thus receiving more attention. There are also some studies that focus on “what happened after the trigger ”, that is, the sliding instability generated by the triggering method, and then the evolution characteristics of the sliding instability process. The well-known experimental study of the super-shear rupture process is conducted by using the electric explosion method to trigger the fault instability, and the high-speed camera records the super-shear rupture during the fault instability. This means that when the trigger source is controllable, it is possible to generate different types of instability processes, and then to explore which earthquakes will be triggered at different time and space positions under different stress states by means of active triggering. The study of stability analysis and instability process has important scientific significance.
A stable system of capacitive high-voltage pulse discharge and recharge is one of basic techniques for studying the triggered earthquakes in laboratory. Based on the wire electric explosion method, this paper develops a controllable trigger experiment system. By designing a new capacitive high-voltage pulse charge and discharge system, while considering the actual needs of monitoring and system timing, multiple functions are integrated into one system. Functionally, in addition to realizing the dynamic loading and unloading function of the wire electric explosion method, the discharge process can be monitored, and the triggering, synchronization and timing signal output is performed with other observation systems, thus realizing the whole process monitoring of the dynamic disturbance action. After testing, the following functions are achieved: 1)The voltage and current of the high-voltage charging power supply system can be automatically adjusted, and the system can be shut off after charging; 2)Control modes include manual and remote controls. These two modes can control the recharge, release and pulse discharge of the high voltage capacitor; 3)The system can produce multi-channel synchronous output, which satisfy multiple systems working together. In particular, the remote sensing method greatly improves the experimental maneuverability and security; 4)The system has multiple sets of gas discharge tube to trigger discharge, with a wide range of discharge voltage of 500~5 000V; 5)Roche coil resistance integral current detection can meet the transient resistance, large current detection. Test results indicate that this system has good repeatability and stability with the same discharge energy and discharge energy regulator, which is conducive to carry out single channel trigger of high-pressure discharge experiment. In short, the new charging and discharging system can meet the requirements of experimental study of triggering earthquake. In addition, this system can be used to generate the stress disturbance under certain static and dynamic conditions, and then judge whether this kind of mechanical conditions in active fault systems is currently stable.
In short, a controllable single-shot discharge system is developed by a capacitive high-voltage pulse discharge system, which provides a good technical basis for experimental research on triggering earthquakes. In addition, the new system also has application significance: 1)multiple triggering output can simultaneously start multiple systems and improve the efficiency of observation. Fault instability is a characteristic of transient response, so, its observation requires high-speed acquisition equipment, which is difficult to control on observation; the trigger system is controllable, with active synchronization observation using physical parameters; 2)stress disturbance can be triggered under static and dynamic loads to detect the safety and stability of the fault system with active trigger.
断层处于临界状态时, 外部的微小扰动都可能触发地震。应力触发问题一直是国内外学者的关注的焦点, 如爆破荷载、 冲击荷载、 火山喷发与强震等应力扰动, 均会触发地震, 故研究范围相当广泛, 包括地震触发机制(郭增建等, 2001; 黄元敏等, 2008, 2016; 雷兴林等, 2008)、 静态和动态应力触发(万永革等, 2002, 2006)、 触发地震的不确定性(马瑾, 2010)、 余震触发(Lei et al., 2017)以及潮汐触发(Xie et al., 2017)等。其中, 实验研究是了解应力触发条件以及物理机制的重要方式, 如载荷扰动对断层摩擦性状的影响(黄元敏等, 2008)、 潮汐应力的周期扰动对断层失稳的影响(Lockner et al., 1999; 黄元敏等, 2016)等, 都可以通过实验研究来获得新认识。
其中, “ 如何触发” 有助于增加对地震预测理论的了解, 受到较多关注。也有一些研究重点关注 “ 触发后发生了什么” , 即通过触发的方式产生滑动失稳, 然后研究滑动失稳过程的演化特征。 Xia 等(2004, 2005)进行的超剪切破裂过程的实验研究采用的就是电爆炸法触发断层失稳, 并利用高速相机记录到断层失稳存在超剪切破裂。伴随着对动态失稳过程关注度的增加, 电爆炸触发将成为更为广泛的基础手段(Lu et al., 2010; Rubino et al., 2017)。如果触发源可控, 断层在不同应力状态下, 有可能产生不同类型的失稳过程。那么, 通过主动触发的方式, 则可以探索在不同时间和空间位置触发地震的问题, 这对于断层稳定性分析和失稳过程研究具有重要意义。
本文以金属丝电爆炸法为基础, 研制出1种可控的触发实验系统。通过设计1套全新的容性高压脉冲充放电系统, 同时考虑监测与系统间对时的实际需要, 将多种功能集成在1套系统内。 除了实现金属丝电爆法的动态加卸载功能外, 还可对放电过程进行监测, 并与其他观测系统进行触发同步对时信号输出, 从而实现对动态扰动作用中进行全过程监测。
放电开关有球隙触发、 过电压放电开关和金属触点放电开关等(何孟兵等, 2009; 张建新等, 2015), 但是, 这些金属-空气结构触发方式经过多次触发放电后有明显的金属熔蚀现象(李晓昂等, 2014; 刘轩东等, 2017), 触发通路具有不确定性, 不利于重复使用, 同时存在放电火花, 不利于封装在机箱内(杨华运, 2016)等缺点。相较而言, 采用气体放电管触发放电具有击穿过电压稳定、 通流能力强、 无触发放电火花等优点(王莹, 2016; 李祥超等, 2017), 更适合kA级别的金属丝电爆炸试验(王坤等, 2017)。电爆炸是高电压、 强电流的脉冲放电过程, 具有很高的危险性, 因此, 有必要设计无线遥控触发放电功能, 保障实验者人身安全。
本系统包括辅助电源, 高压充电主电源, 高压电容充电、 释电控制电路, 手动与无线遥控系统控制, 触发放电、 触发同步信号输出, 放电过程监测等几部分, 如图1。
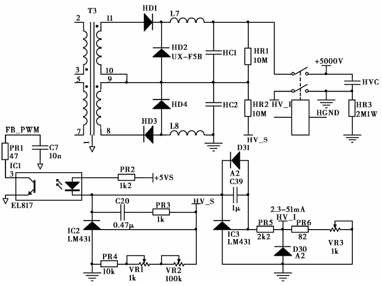
电源由220V市电输入, AC-DC转换分为功率电源与辅助电源2部分(薛伟等, 2015)。功率电源启停由MCU控制, 输出调节原理如图2所示。 电压及电流的可调范围分别为500~5i000V及2.3~51mA。
高压电容充电、 释电原理如图3 所示。 通过2组继电器控制, 其一默认为释电状态、 释电负载由6个功率电阻并联; 其二控制高压电容充电启停, 同步启停主充电电源, 以确保爆炸丝放电时主充电断开, 保证其安全。高压电容电压监控采用50μ A电流表头串联100MΩ 成电压表实现。
触发放电原理如图4。 MCU触发单向可控硅SCR1, 经升压变压器T2、 隔离电容耦合到气体放电管。气体放电管G1、 G2、 G3是主放电回路的主控开关, 依据放电电压需求选择气体放电管耐压值, 图4所示3只1kV串联额定总自击穿电压为3kV, 有效触发电压范围为1i100~2i500V。脉冲初始相位与高压电容电位同向, 触发高压脉冲远高于放电管额定击穿电压, 其首先击穿G2, 继而击穿G3, G1在主回路过电压作用下自击穿, 主回路放电引爆金属丝。
采用MCU快速PWM驱动升压电路为MC14049BD供电(8V), 其同步输出5路触发脉冲信号。启动后可同步触发监测仪器, 如高速摄像机、 示波器等, 用于多测量系统同步启动记录或存储对时时标信号, 以实现各系统间的时钟同步性。
主控MCU为ATmega8, 分为无线遥控和手动控制。由于高压充放电系统具有一定的危险性, 从安全、 控制灵活性等方面考虑, 无线遥控是必要的。 无线遥控天线用50Ω 同轴线引到机箱外, 避开内环境的电磁干扰。无线遥控载波315MHz, 选购市售4键无线发射器及相应接收模块, 接收模块解调输出的串行码由MCU串行接口接收, 调整MCU串行接收波特率为2i304Hz。预先解析存储4组包含按键的信息码, 判断帧同步延时> 10ms, 解析帧正确内码。解析按键信息完成如下功能: A键启动触发放电; B键启停触发脉冲电源; C键启停主充电电源为高压电容充电; D键释放高压电容储能。手动控制功能与此相同。只有启动B键功能, 并判断触发脉冲电源充电完成时A键功能才有效, 且当A键启动后自动关闭B键功能。为防止按键之间出现误操作, 将B、 C、 D键功能定义为互斥, 即启动其一时关闭其它键。
为实时监测金属丝电爆炸中的能量释放过程, 需监测电压电流(图5), 本文采用数字存储示波器泰克 DPO3052进行同步记录。电压采用泰克高压差分探头P5210获得, 电流由硬性罗氏(Rogowski)线圈经电阻积分获得(张仁豫等, 2003), 其特点为体积小、 精度高。
根据前述设计方案研制了样机, 如图5所示。其中, 高压储能电容100μ F/5i000V, 放电回路长约5.30m, 线缆横截面积为2.5mm2, 试验爆炸铜丝长度7.0mm, 直径0.16mm。
为了验证样机的实际功能, 进行5个方面的测试工作: 1)高压电源限流和限压; 2)气体放电管最佳放电范围; 3)控制方式; 4)同步触发; 5)爆炸丝爆炸电压电流。
(1)高压电源限流和限压测试
在不引起气体放电管自击穿及电源额定功率下调节电流输出, 经过多次充放电测试, 高压电容充电过程稳定, 充电电压准确。在下文的爆炸丝测试中, 高压电容充电电流调节为3mA, 电压调节为600V。
(2)气体放电管最佳放电范围测试
气体放电管选用耐压分别为400V、 1i000V、 2i000V 3种, 每种3只串联为1组(图4), 由SCR1共同触发, 有效触发放电范围分别为500~1i100V、 1i100~2i500V、 2i500~5i000V, 可以满足多档位放电触发的需求。
(3)控制方式测试
控制方式包含2种, 即手动与遥控。其中, 遥控方式大幅提高了断层失稳实验的可操作性及安全性。测试包括充电、 释电、 脉冲触发源开启和触发放电, 结果显示手动与遥控功能稳定, 无线遥控完全满足实验室内远距离控制的要求。
(4)同步触发放电及与其他设备的连接情况
触发放电电源储能电容BC5充电180V(图4), 触发放电与放电电流同步波形如图6a所示, 图6b为触发信号与气体放电管起始导通过程, 该过程继而引起主回路进入放电状态, 可以看出触发信号经过一段延时气体放电管才导通, 即主回路导通, 后续震荡可以不予考虑。
| 图6 a 触发放电同步波形, b 触发放电气体放电管同步导通过程Fig. 6 Waveform of synchronous trigger discharging(a), and discharging of gas discharge tube(b). |
实验中, 多路触发同步信号从MCU发出到引爆时间延时约800ns。可有效同步触发高速摄像机与示波器等其它设备。
(5)爆炸丝爆炸电压电流测量以及电流传感器校准
爆炸丝爆炸过程监控如图7所示。 采用厂家校准的阻容积分无源电流探头及高压探头P5210i100X测量结果。从电压波形可以看出, 金属丝有明显的熔断过程, 如图7中的a点, b处为等离子体最大吸能峰。电流峰值与电压峰值并不同步, 由波形计算爆炸能量时需要进行修正。
对于电流传感器的校准, 图8为厂家校准的10kA/V电流传感器与本系统内罗氏线圈经1kΩ 电阻积分电流传感器同步获得的放电电流, 通过峰值比例可以校准本系统电流传感器, 而在相位关系上本系统电流传感器较优, 更能如实反映放电时序。
综上所述, 为开展触发地震研究设计的全新充放电系统, 实现了下列功能:
(1)采用开关电源方案, 设计完成了电压、 电流可控的高压电容充电电源。
(2)控制方式包括遥控和手动2种, 均可实现控制高压电容的充电、 释电和触发放电。其中, 遥控方式大幅提高了断层失稳实验的可操作性及安全性。
(3)多组气体放电管组合, 触发放电电压范围达到500~5i000V, 满足不同放电电压的需求。触发放电同步触发多路触发信号输出, 可进行多系统协同工作。
(4)罗氏线圈电阻积分电流检测, 满足瞬态性、 大电流检测。经试验测试, 采用气体放电管触发大电流爆炸丝放电是可行的, 实现了放电能量的可调节性, 具有很好的重复性及同一放电能量的稳定性, 便于开展单通道高压触发放电实验。
总之, 触发地震研究需要稳定的单触发放电系统, 容性高压脉冲放电系统对触发地震的研究提供了良好的实验基础。该系统除了满足目前触发地震实验研究的要求外, 还具有其它的应用意义: 1)可触发多路同步输出, 实现同步触发多种系统, 提高观测的效率。断层失稳属于瞬态响应, 需要高速采集设备, 观测上难以控制, 触发可控有利于物理参量的主动同步观测; 2)可以在静态、 动态载荷下触发应力扰动, 通过主动触发检验断层系统的稳定性。
另外, 本系统除了可用于断层失稳触发研究外, 还可用于研究爆破冲击荷载对工程结构与地质结构稳定性的监测与危险性评估(张永民等, 2016; 周海滨等, 2017)。此时, 可能需要考虑爆炸能量的计算问题。根据实际情况, 可分2种情况考虑: 1)如果失稳过程是由爆炸能量推动的, 爆炸能量属于模型实验需要的关键参数, 需要定量考虑; 2)如果系统本身处于临界状态, 爆炸只起触发作用, 后续过程由系统本身的特性决定, 即爆炸能量的作用可以忽略。触发地震的实验研究属于后一种情况。如果待触发的系统本身尚未达到临界状态时, 需要更大的爆炸能量才能起到触发失稳的作用, 此时可能需要增加储能电压。另外, 本文主要依据放电电压电流曲线估算爆炸能量。考虑到采集到的波形受传感器本身特性的影响, 存在相位延时, 如用罗氏线圈采集到的电流波形还需进行校正。电爆炸是时间很短的瞬时过程, 对传感器的带宽要求高, 同时金属丝爆炸存在复杂的物态变化过程, 由固态金属到等离子体, 爆炸冲击扩散状态有待于在各种实验工况条件下的细致研究, 进而由波形计算得到爆炸功率分布过程。
致谢 马瑾院士对此项研究提供了科学建议; 夏开文教授提供了部分技术建议; 作者与刘培洵副研究员和王凯英副研究员进行了相关讨论。在此一并表示感谢!
The authors have declared that no competing interests exist.
| 1 |
|
| 2 |
|
| 3 |
|
| 4 |
|
| 5 |
|
| 6 |
|
| 7 |
|
| 8 |
|
| 9 |
|
| 10 |
|
| 11 |
|
| 12 |
|
| 13 |
|
| 14 |
|
| 15 |
|
| 16 |
|
| 17 |
|
| 18 |
|
| 19 |
|
| 20 |
|
| 21 |
|
| 22 |
|
| 23 |
|
| 24 |
|
| 25 |
|
| 26 |
|

